招标方一月两变脸,合同时间穿越时空 ----滁州琅琊山物业招标疑云调查
时间:2025-12-28 来源:中国评论网 作者:记者 吴金玉、凌大成、 卢文炬、凌军 点击:0
我们期待滁州市相关部门能拿出“刀刃向内”的勇气,不再用“等待判决”来逃避媒体和公众的监督,而是立即启动独立调查,给浙江亚太一个公道,给滁州人民一个交待,为滁州市良好的营商环境添砖加瓦。
中国评论网江苏南京 12 月 27 日电(记者 吴金玉、凌大成、 卢文炬、凌军) 公平、公正、公开是公共资源交易的生命线。 然而,近期在安徽省滁州市,一桩看似普通的“琅琊山景区物业 管理服务”招标项目,却因中标方被指业绩造假、招标方前后矛 盾的答复以及监管部门的“踢皮球”式回应,陷入了巨大的舆论 漩涡。 中国评论网记者近日深入安徽滁州,试图还原这起被质疑存 在严重程序瑕疵的招投标事件真相。然而,面对记者的采访,滁 州市公共资源交易监督管理局(以下简称“公管局”)与滁州琅 琊山景区管委会(以下简称“管委会”)异口同声地以“进入诉 讼阶段”为由拒绝回应。

但在法律专家与业内人士看来,行政监管的缺位与司法程序 的进行是两码事。面对涉嫌伪造公文、虚假应标的行为,监管部 门究竟是在等待正义的判决,还是在拖延时间、掩盖真相?
一、 记者实地探访:推诿塞责,口径惊人一致。 12 月 22 日上午,中国评论网记者一行四人前往滁州市公管 局,就安徽祥源物业服务有限公司(以下简称“安徽祥源”)涉 嫌伪造业绩中标一事进行求证。在等待约 15 分钟后,一位韩姓 领导出面接待。面对记者的质疑,该负责人仅表示: “此事已进 入法律诉讼阶段,不便接受采访,等法院判决结果出来再通报。” 随后便匆匆离开。 记者随即驱车赶往招标方琅琊山景区管委会。在经过繁琐的 证件核查并征得宣传部门同意后,记者被安排在会议室等待管委 会贾姓主任。然而,在苦等近 50 分钟,并经历了两次“路途遥 远”的解释后,临近中午 12 点,工作人员告知记者“贾主任太 忙,赶不过来”,要求记者先行离开。 直到当天下午 15 时许,贾主任才致电记者,其回复内容与 公管局韩姓领导如出一辙: “此事已进入诉讼程序,无法接受采 访,等待法院判决”。 法律观察: 针对媒体的舆论监督,公管局与管委会的回应 显示出惊人的一致性。然而,“进入诉讼”并非行政机关拒绝履 行监管职责的挡箭牌。招投标活动的行政监管权属于公管局,即 便相关纠纷进入司法程序,监管部门依然有权且应当对招投标过程中的违法行为(如伪造材料)进行调查和认定。这种“一诉了 之”的态度,被外界质疑为行政不作为。
二、 核心疑点:穿越时空的合同与子虚乌有的业绩 投诉方浙江亚太物业管理有限公司(以下简称“浙江亚太”) 向记者及监管部门提供了大量证据,直指安徽祥源的投标材料存 在致命硬伤。
疑点一: “穿越”的中标通知书 安徽祥源在投标文件中提供的项目经理业绩为“雅安市碧峰 峡旅游景区物业服务合同”。根据工商信息显示,该合同的甲方 “雅安祥源碧峰峡旅游有限公司”成立于 2023 年 9 月 14 日。 然而,安徽祥源提供的中标通知书发放时间为 2023 年 7 月, 合同签约时间为 2023 年 8 月 1 日。 逻辑推演: 一家 9 月份才注册成立的公司,如何在 7 月份 进行招标并发放中标通知书?又如何在 8 月份签订合同?这在 法律和逻辑上完全是不可能的。即便招标代理试图用“合同后补、 时间可追溯”来解释,但中标通知书作为具有法律效力的公文, 其时间节点的矛盾是无法自圆其说的。这不仅是瑕疵,更涉嫌伪 造公文。


疑点二:子虚乌有的“白石山”业绩 安徽祥源提供的另一项企业业绩为《白石山景区物业服务项 目》。 为核实真伪,浙江亚太派人前往河北涞源白石山景区进行实地暗 访。- 甲方否认: 记者掌握的录音视频显示,白石山景区甲方(白 石山旅游开发公司)明确表示与祥源物业无合作。 - 实地走访: 浙江亚太走访了景区保洁、观光车司机、缆车工 作人员、游客中心及周边商户。所有受访者均表示,景区一直没 有聘请物业公司,现场人员均由“中景信旅游景区管理有限公司” 或“涞源白石山旅游开发有限公司”直接管理并发薪。 - 业态不符: 景区内并无保安,仅有景管与环卫人员,与安徽 祥源标书描述的服务内容严重不符。



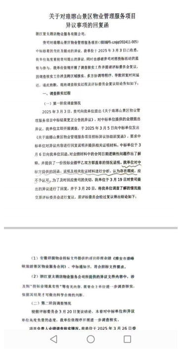
三、 监管乱象:一月两变脸,谁在操纵结果? 如果说投标方的造假手段拙劣,那么招标方与监管方的操作 则更令人费解。 时间线回顾: 1. 2025 年 3 月 3 日: 浙江亚太提出异议,指出祥源业绩造假。 2. 2025 年 3 月 19 日: 招标方/业主方回函,明确认定安徽祥源 业绩证明材料存在瑕疵,不予认可。



3. 2025 年 3 月 20 日: 鉴于业主方否定业绩,浙江亚太撤销投 诉。 4. 2025 年 4 月 16 日: 仅仅不到一个月,业主方与代理公司共 同回函,推翻了 3 月 19 日的结论。在安徽祥源“不配合提供增 值税发票及银行回单”的情况下,回函称其业绩“符合招标要求”, 维持原评标结果。(滁州公管局第二次回函截图)5. 至今: 浙江亚太再次投诉,要求调取税务发票佐证,公 管局至今未给出书面回复。 短短一个月内,针对同一事实,业主方给出了“不予认可” 和“符合要求”两个截然相反的结论。这背后究竟发生了什么? 在中标方拒绝提供关键财务凭证(发票、银行回单)以佐证 交易真实性的情况下,依据《招标投标法》及相关实施条例,评 标委员会本应认定其业绩无效。然而,滁州方面却在证据缺失的 情况下强行认定其有效,这是否存在行政干预或利益输送?
四、 法律透视:这不仅仅是瑕疵,涉嫌违法犯罪 针对此事,法律界人士指出,这已远超简单的“工作失误” 范畴:
1. 虚假投标罪: 根据《中华人民共和国刑法》第二百二十 三条,投标人伪造文件或者以其他方式弄虚作假骗取中标的,情 节严重的,构成串通投标罪或虚假投标相关犯罪。安徽祥源提供 的碧峰峡业绩中,甲方公司成立时间晚于中标时间,这是典型的 伪造虚假材料,性质恶劣。
2. 行政渎职: 滁州市公管局作为监管部门,在投诉人提供 了明确的工商信息矛盾和实地走访证据后,长期不予书面答复, 且在媒体追问下以“诉讼”为由搪塞,涉嫌行政不作为。
3. 串通投标嫌疑: 招标方前后矛盾的回函,以及在中标方 不提供发票情况下依然让其中标,种种迹象表明,此次招标过程 极可能存在投标人与招标人或代理机构串通的情形。
国家三令五申,要严厉打击工程建设领域的串通投标和弄 虚作假行为,优化营商环境。然而,在滁州琅琊山景区的这起招 标中,我们看到的是虚假的材料、矛盾的公文、缺位的监管和傲 慢的态度。
凭借着连小学生都能看出逻辑漏洞的“穿越”合同,竟然能 在国家级景区的招标中一路过关斩将,甚至在业主方一度否定后 又“起死回生”。这背后的黑箱,亟待揭开。
中国评论网将持续关注此事进展,我们期待滁州市相关部 门能拿出“刀刃向内”的勇气,不再用“等待判决”来逃避媒体 和公众的监督,而是立即启动独立调查,给浙江亚太一个公道, 给滁州人民一个交待,为滁州市良好的营商环境添砖加瓦。